Tokki

Crafting a Mental Health Tool for Self-Isolating Adults

Stages
(UI/UX, Project Management, Research)
User research, concept direction, prototyping, wireframing, concept strategy, visual identity, visual design

What is Tokki?

Tokki is a self-initiated project inspired by shared experiences of loneliness during self-isolation, the sudden cut off of in-person therapy during lockdown, and fears of starting therapy. It aims to offer a flexible and supportive space for engagement, community, and self-reflection.

Problem Space

Self-isolating adults often struggle to access both social support and therapy, essential for mental health, and may be unaware of available resources through their insurance plans. While remote therapy grew during COVID, it isn't always flexible or inviting, and the transition isn’t always smooth. Group therapy provides connection but isn’t for everyone. Even post-lockdown, many continue to self-isolate, creating a lasting demand for adaptable mental health tools.

How might we provide therapy solutions for self-isolating adults that blend the fostering of social interaction with emotional support?

Research

I made it my goal to understand how clients are struggling with current therapy services, what’s lacking, what encourages or discourages them from starting or continuing therapy, and which types of therapy they prefer or avoid.

Conducting Firsthand Research

I conducted ten interviews with college students and graduates (ages 20 – 30) who have self-isolated in the past and on occasion, to get their perspective on therapy. Some go to therapy and some do not.

Secondhand Research from informational sources

I gathered field research to gather more information on what users would want in an app.

Key Research Insights

Stressful Transition

Participants found it stressful to find new mental health care during lockdown or when their therapist became unavailable, especially for those who had in-person therapy.

Emotional Exhaustion

Heightened depression and anxiety worsened without in-person friend support. It’s also draining to repeat life stories to each friend individually.

Clinical & Cold

Many avoid therapy for it being clinical or impersonal. Group sessions didn’t help often sessions were dominated by louder voices, silencing abuse victims while abusers avoided accountability

Competitive Analysis

After identifying therapy needs in my research, I wanted to understand gaps in mental health apps, so I tried the top-rated apps on the App Store. I read user reviews and tested out the apps to identify user needs, concerns, and areas where improvements could be made to enhance the overall user experience and address unmet demands in mental health care.

Competitive Analysis Insights

Therapist Consistency

Users on the apps that offer therapy want to choose a therapist who shows consistency, be able to find therapists by filtering traits, and find a new therapist with their insurance.

Robotic Feeling

Users report a robotic feel, though Headspace is friendlier; they crave more human, social spaces. They want a platform where they can connect, share experiences, and feel more than just a task.

Flexibility Beyond Sessions

Users want flexible ways to connect—texting, calls, and resources to support self-care beyond therapy.

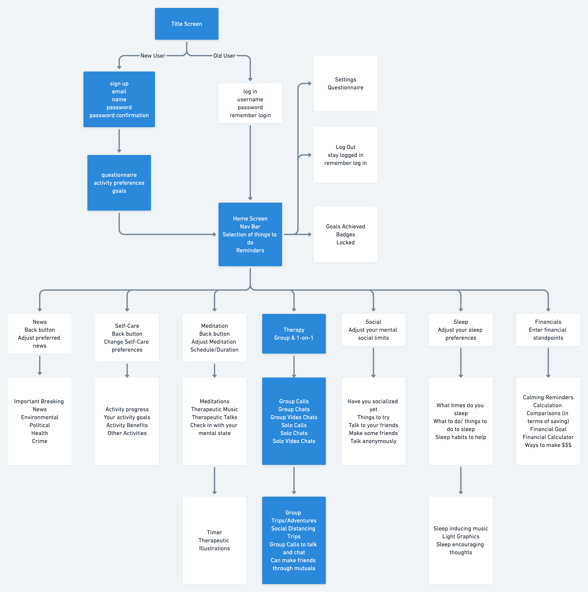
Who might need this and what would their journey look like?

Information Architecture: Mapping and Aligning Around Mental Health Needs

To conceptualize with the main ideas identified, I then mapped out important pathways, the main experience, and solutions for concepts relevant to the pain points clients were experiencing. This helped define how users might move through the product in a way that feels intuitive, supportive, and aligned with their emotional needs.

Concepting and Low-fi Wireframes

Building on that structure, I created wireframes to visualize the user flow. I focused on communication style and layout choices that would bring a sense of comfort and emotional ease.

Challenges I came across in this were that I realized looking at just the low-fi wireframes and user-testing by walking through prototypes, the level of friendly humanistic conversation still wasn’t at the stage I wanted it to be at, so I changed it. There were also too many questions in the onboarding, which is also a deterrent for users to want to continue.

Profile Creation

Users complete profile creation through friendly, conversational language, avoiding a clinical form-like feel, and can use fun default visuals or upload optional pictures for a more personalized experience.

For You Page

Users can access fun mental health tips, therapy options, group activities, and edit their profile preferences. A self-care highlight shows untried features, while emergency resources and hotlines are listed at the bottom.

Your Support System: Friends and Notes Syncing

A customizable support system. called Bubble Buddies, allows up to 10 close friends to join therapy sessions, focusing on the user’s struggles or expanding to include group support if the user chooses. If you had notes from a previous therapist, you may also upload notes to avoid repeating everything to a new therapist.

Choosing and Talking to a Therapist

Users can choose a therapist or favorite them if they’re of interest, read about therapists and their testimonials, begin a call (able to join with buddies), and communicate with their chosen therapist.

Establishing a Style Guide: Crafting a Joyful and Approachable Visual Language with Homemade Illustrations

Takeaways

Reimagining Mental Health Support
Tokki was my second independent project, pushing me to rethink therapy services and challenge societal impacts of self-isolation. Refining the product through valuable user feedback and realizing underlying challenges put me in a loop.

What I Learned for Next Time
After exploring other tools, I realized how progress tracking and personalized reminders could enhance Tokki. I’d focus on personalizing the experience more with progression tracking, reminders, and dive deeper into other psychological support.

Next
Next

Buddi - Travel Safety